Files
Files shared with the group
Page 1 of 1.
| Folder | Title | Preview | Description | Size | Asset |
|---|---|---|---|---|---|
| /K3 software/ | k3.zip | ZIP | K3 editor/librarian for DOS. Found on Kawai Europe site. Seems to have a good editor for the "Additive" synth section. | 124.1 KB | Open |
| /K3 software/ | k3edit.zip | ZIP | Editor for the Atari | 42.8 KB | Open |
| / | K3.pdf | Kawai K3 Keyboard Manual | 1.7 MB | Open | |
| / | K3m.pdf | K3m Manual | 1.8 MB | Open | |
| /Kawai K3 wave & patch listing/ | K-3.factory-patches.txt | TXT | Kawai K3 Internal & Cartridge factory patches | 1.6 KB | Open |
| /Kawai K3 wave & patch listing/ | K-3.waves.txt | TXT | Kawai K3 wave listing | 626 B | Open |
| /Kawai K3 wave & patch listing/ | kawai K3 Specs.txt | TXT | Specs for the K3 | 1.8 KB | Open |
| /Patches for the K3/ | K3 NarfBnk1 & Leslie's Piano Wave.zip | ZIP | My first K3m bank. With Leslie Sanford's piano wave. Lots of resonance and aftertouch FX. Enjoy!!! | 2.8 KB | Open |
| /Patches for the K3/ | k3.zip | ZIP | Every patch Kawai has for the K-3 | 24.7 KB | Open |
| /Patches for the K3/ | k3pd.zip | ZIP | Even more K3 banks (some of these are apparently just modified factory banks) | 20.0 KB | Open |
| /Technical Documents/ | Kawai K3m Schematics.zip | ZIP | 10 pages of schematics from K3m service manual • PDF Format | 5.0 MB | Open |
| / | WhoOrgan.syx | SYX | Won't get Fooled Again organ simulation | 80 B | Open |
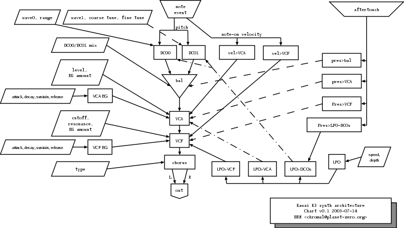
| / | k3_arch.png |
|
Basic K3 synth architecture overview chart | 60.8 KB | Open |